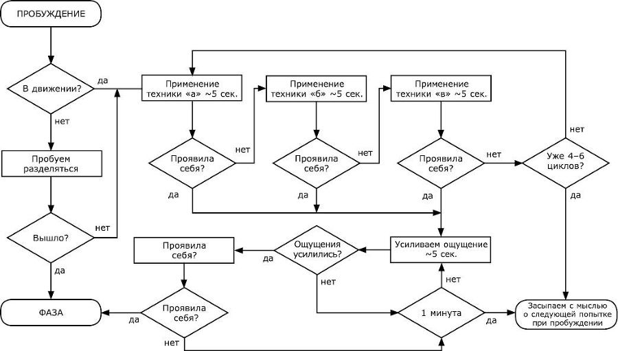
2. Цикл непрямых техник, если разделение не получилось.
Если за несколько секунд разделиться не получилось, скорей всего, не получится и дальше, поэтому нужно переходить к последующим действиям. Только теперь нужно пытаться применить техники.
Из списка непрямых техник практик уже должен был выбрать минимум три наиболее ему подходящих. Именно теперь эти техники и нужно брать на вооружение.
Внимание! Чтобы была конкретика, мы рассмотрим действие на примере трех определенных техник, вместо которых каждый должен поставить свои собственные, которые ему больше всего подходят по итогам испытаний. Например, это будут самые работающие техники: наблюдение образов («а»), фантомные раскачивания («б») и прислушивание («в»).
После неудачной попытки разделиться фазер сразу же начинает всматриваться в пустоту перед глазами. Если в течение 3–5 секунд он замечает, что видит какие-то картинки, образы, то ему нужно тут же начать их обзорно рассматривать, не вглядываясь в мелкие детали, иначе образ исчезнет. В ответ на это действие изображение быстро становится все реалистичнее и красочней, будто поглощая человека. При удачном стечении обстоятельств он вдруг перемещается в образ или, когда тот становится очень реальным, просто разделяется с телом. Если за 3–5 секунд ничего не сработало, то практик приступает к технике фантомных раскачиваний.
За те же 3–5 секунд он бегло исследует свое тело в поисках раскачиваемой части. Или же это время можно потратить на попытку раскачать что-то конкретное, например палец, руку или ногу. Если эффект появляется, практик должен остановиться на технике и добиться максимальной амплитуды, во время чего его либо спонтанно выбросит из тела, либо он сможет разделиться, либо раскачиваемая часть начнет свободно двигаться, либо возникнут вибрации, либо шум, что тоже можно дальше отдельно использовать. Если же за 3–5 секунд ничего не раскачалось, то практик перескакивает на прислушивание.
В течение того же времени он пытается услышать внутренний звук. Если звук есть, то он к нему прислушивается, пытаясь его усилить. Шум может перерасти в рев и просто выбросить из тела, либо можно будет в это время самостоятельно разделяться, либо возникнут вибрации. Если за 3–5 секунд никакого шума не возникло, то нужно делать все сначала.
Стоит отдельно рассмотреть причину применения сразу трех техник. На самом деле их может быть и больше, и меньше, но суть в том, что их нужно менять и что они должны использоваться при каждой попытке. Это вызвано тем, что организм часто специфически реагирует на них. У одного и того же человека одна и та же техника в один день работает, а в другой нет, хотя срабатывает другая. Поэтому если отдавать предпочтение лишь одной технике, пусть и очень хорошей и часто работающей, можно потерять большую часть практики. Исходя из этого, техник должно быть обязательно несколько. Не работает одна, может сработать другая.
Любопытный факт!
Бывает так, что первая сработавшая техника у практика в будущем никогда больше не поможет попасть в фазу, хотя успешными и регулярными станут другие, не работавшие в начале.
Важно также понимать, что сами техники очень плохо и редко работают, если выполняются просто «для галочки». В них нужно буквально вживаться, стараться перетекать всеми своими ощущениям и всем своим существом. Нужно во чтобы то ни стало пытаться слиться с ними всем своим восприятием. Сознание фазера должно быть полностью сфокусировано на каждой выполняемой технике и всех ее нюансах. Как раз в этом случае циклирование непрямых техник становится легким способом выхода из тела, так как все начинает действительно хорошо и легко получаться. Если практик не уловит эту деталь, то это чревато пустой тратой времени и сил.
3. Повторение цикла непрямых техник.
Если первый цикл из трех техник не дал никакого четкого результата, то это совсем не значит, что уже ничего не получится. Дело в том, что даже если техники не сработали, они все равно приближают к фазовому состоянию, и просто нужно пытаться продолжать: снова наблюдение образов, фантомное раскачивание, прислушивание — и так минимум еще три раза.
Сделав один круг из техник, можно смело заходить на второй, третий, четвертый и даже больше. Очень вероятно, что на одном из этих циклов произойдет проявление какой-либо техники, которая еще несколько секунд назад не работала никак.
Следует поставить себе задачу минимум делать хотя бы 4 цикла. Проблема заключается в том, что человеку психологически трудно делать то, что показало себя неработающим, и он отказывается от дальнейших действий, хотя мог бы запросто попасть в фазу. Нужно помнить, что от четверти до трети всех непрямых техник срабатывают после первого цикла. Известны случаи, когда результативным оказывался цикл из второго десятка.
4. Засыпание, чтобы попробовать снова.
Если не получилось попасть в фазу после всех циклов и попыток разделиться или даже если все получилось, все равно гораздо лучше снова заснуть, чтобы, проснувшись через некоторое время, сделать еще одну попытку, а потом еще и еще. Причем очень важно засыпать именно с четким намерением это действительно сделать чуть позже, так как это весьма увеличивает вероятность следующей попытки. Не нужно засыпать с пустой головой и с желанием просто выспаться. Если это касается отложенного метода, то подобный пункт обязателен, ведь попыток может быть много.
Алгоритм циклов непрямых техник (автор рисунка Сергей Буряк)

Описанные четыре шага при четком и последовательном выполнении их не могут не привести к попаданию в фазу всего за несколько попыток.
Нужно всегда помнить одну из самых главных ошибок новичков: они зачастую лежат в фазе. Как правило, на каждую удачную очевидную попытку у них приходится 2–3 попытки, когда фаза на самом деле тоже была, но они не использовали момент и всего лишь не разделились. К примеру, об однозначной фазе говорит любое сильное проявление техники на пробуждении. Вместо того чтобы продолжать лежать в фазе и тестировать конкретную технику или перебирать другие, нужно во что бы то ни стало выбираться из тела. И таким образом нужно поступать в любом возможном случае проявления техник.
Также важно как можно раньше использовать проявление. Очень часто новичок по какой-то причине не использует удачный момент сразу, а еще через несколько секунд фаза проходит и даже техника уже себя не проявляет. Если не стремиться войти в фазу сразу, едва только техника появилась, довольно скоро нужное фазовое окно просто закрывается. Поэтому нужно моментально пытаться выйти из тела при любом существенном проявлении техник, иначе момент будет упущен.
Для еще большей эффективности использования системы непрямых циклов нужно знать, как действовать, если какая-то техника вдруг заработала, но после некоторого времени ее динамика остановилась, а фаза не наступила.
Во-первых, нужно понимать, что если уж что-то начало работать, только временное отсутствие опыта и навыков не позволит это довести до фазы. Во-вторых, такие барьеры преодолеваются временным отвлечением на другие техники. Допустим, если шум во время прислушивания возрастал-возрастал и вдруг остановился, будет полезно на несколько секунд отвлечься, например на силовое засыпание или наблюдение образов, а потом снова вернуться к прислушиванию. В этот момент шум может стать гораздо громче, и можно будет действовать соответствующим образом. Иногда имеет смысл несколько раз прерываться на разные техники, но все время возвращаться к основной.

Главное, ни в коем случае не бросать технику, которая показала результативность. По сути, это признак самого близкого пути к фазе, и нужно все время быть где-то рядом с ним.
Часто можно выполнять две и даже три техники одновременно. Результат от этого не пострадает. Также нормально и естественно переключаться с техники на технику вне плана действия. Например, при фантомном раскачивании часто возникает шум. В этом случае можно запросто переключаться на прислушивание. Другие часто встречаемые пары техник: образы от шума, шум от вращения, шум от напряжения мозга, напряжение мозга при прислушивании, вибрации от вращения, вибрации от фантомного раскачивания и прочие.