В тот же день Алеша убедиться в этом никак не мог. Даже если бы он считал круглые сутки непрерывно, то и тогда насчитал бы в одни сутки только 86 400 клеточек. Ведь в 24 часах всего 86 400 секунд. Ему надо было бы считать без перерывов почти двенадцать дней, а по восьми часов в сутки — целый месяц, чтобы досчитать до миллиона.
Среди школьников наверняка имеются даже не двое, а целые десятки ребят с одинаковым числом волос. Это следует из того, что число всех школьников больше, чем число волос на голове каждого из них. Школьников с различным числом волос может быть не более 200 000.
Яблоки были разделены таким образом. Три яблока разрезаны были каждое пополам; получилось 6 половинок, которые и роздали ребятам. Остальные два яблока разрезали каждое на три равные доли; получилось 6 третьих долей, которые тоже роздали ребятам. Каждому мальчику было дано, значит, по одной половине и по одной третьей доле яблока, т. е. все ребята получили поровну.
Как видите, ни одно яблоко не было разрезано больше, чем на три равные части.
Эта задача имеет только одно решение.
Гражданин купил:
50-копеечных марок. . . 1 штуку
10-копеечных «. . . 39 штук
1-копеечных «. . . 60 «
Действительно:
всех марок 1 + 39 + 60 — 100 штук.
А стоят они:
50 + 390 + 60 = 500 копеек.
Задача имеет четыре решения. Вот они:

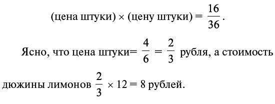
Мы знаем, что 36 штук лимонов стоят столько рублей, сколько на 16 рублей дают лимонов. Но 36 штук стоят:
36 ? (цену штуки).
А на 16 рублей дают штук:

Значит:

Если бы правую часть не делили на цену штуки, то в левой части получили бы больше в (цену штуки) раз, т. е. 16:
36 ? (цену штуки) ? (цену штуки) = 16.
Если бы левую часть не множили на 36, то в правой части получили бы меньше в 36 раз:

Обычно отвечают, что червь прогрыз 800 + 800 страниц да еще две крышки переплета. Но это не так. Поставьте рядом две книги: первую налево, вторую направо, как показано на рисунке на стр. 125. И тогда посмотрите, сколько страниц между первой страницей первой книги и последней страницей второй книги. Вы убедитесь, что между ними нет ничего, кроме двух крышек переплета.
Книжный червь испортил, значит, только переплеты книг, не тронув их листов.
Замки должны быть продеты один сквозь другой, как показано на рисунке. Легко видеть, что эту цепь из трех замков каждый владелец может разнять и вновь замкнуть своим ключом.

Вы, вероятно, пытались составить плоскую фигуру из шести спичек, и, конечно, безуспешно, потому что так задача неразрешима. Но ведь никто не мешает вам располагать треугольники в пространстве. И тогда она решается очень просто: стоит лишь построить из шести спичек пирамидку. У вас получается тогда четыре равносторонних треугольнику из шести спичек.

Шесть монет можно расположить в три ряда по три в каждом следующим образом:

Девять монет в десяти рядах по три монеты в каждом располагаются так:

Вот решение задачи. Монеты образуют, как видите, пятиконечную красноармейскую звезду.

Задача решается так, как показано на чертеже.

Так как из 36 нулей надо зачеркнуть 12, то должно остаться 36–12, т. е. 24, по 4 нуля в каждом ряду.
Расположение незачеркнутых нулей таково:


Запретной монеты вы не трогаете, но весь нижний ряд клеток переносите наверх. Расположение изменилось, однако требование задачи выполнено: монета со спичкой не двинута с места.
Чтобы карандаш устойчиво держался на конце пальца, надо воткнуть в него сбоку клинок перочинного ножа. С первого взгляда кажется, что карандаш с таким грузом еще труднее удержать стоймя. Но попробуйте, и вы убедитесь, что карандаш стоит очень устойчиво.

Задача разрешается удачным щелчком. Надо дать сильный щелчок по краю картонной полоски: она будет вышиблена этим ударом, а монета останется лежать.

Признак, по которому отличают приток от главной реки, состоит не в длине, не в ширине или глубине рек, а в количестве протекающей в них воды. Так как в Оке, близ места ее соединения с Волгой, протекает ежесекундно меньше кубометров воды, нежели в Волге, то Оку считают притоком, а Волгу — главной рекой. В противном случае считали бы наоборот.