Принципиальная схема устройства представлена на рис. 2.28.

Рис. 2.28. Телефонный ретранслятор УКВ диапазона
Особенность схемы состоит в том, что передатчик, собранный на транзисторе VT1 типа КТ315, питается от телефонной линии, используя ее в качестве антенны, а частотная модуляция осуществляется путем изменения емкостей переходов этого транзистора при изменении питающего напряжения.
Задающий генератор выполнен на транзисторе VT1 по схеме с общей базой. Напряжение обратной связи поступает на его эмиттер с делителя, состоящего из конденсаторов С2 и СЗ. Частоту задающего генератора определяют конденсаторы С2, СЗ, катушка L1 и межэлектродные емкости транзистора VT1. С коллектора транзистора VT1 сигнал через конденсатор С1 поступает в линию, провод которой используется в качестве антенны. Дроссель Др1 служит для разделения ВЧ и НЧ составляющих сигналов.
Подключение данного устройства к линии аналогично подключению устройства, описанного выше (см. рис. 2.27).
Катушка L1 бескаркасная, диаметром 4 мм, содержит 6–7 витков провода ПЭВ 0.3. Дроссель Др1 индуктивностью не менее 30 мкГн типа ДПМ 0.1.
Настройка передатчика заключается в подборе сопротивления резисторов R2 или R3 для получения максимального излучения. Контур передатчика настраивают растяжением или сжатием витков катушки L1 на свободный участок УКВ ЧМ диапазона.
Телефонный ретранслятор с питанием от телефонной линии
Устройство, схема которого представлена ниже, представляет собой УКВ ЧМ передатчик в радиовещательном диапазоне частот. Питается оно от телефонной линии и имеет выходную мощность около 20 мВт. Основное отличие этого устройства от описанных выше заключается в способе подсоединения к телефонной линии. В данном случае устройство подключается в разрыв одного из проводов линии в любом месте по всей длине кабеля.
Принципиальная схема радиоретранслятора представлена на рис. 2.29.

Рис. 2.29. Телефонный ретранслятор с питанием от телефонной линии
Резистор R1 включается в разрыв одного из проводов телефонной сети.
При снятии трубки телефонного аппарата в цепи появляется ток, который, в зависимости от типа аппарата и состояния линии, находится в пределах 10–35 мА. Этот ток, протекая через резистор R1, вызывает на нем падение напряжения порядка 4-25 В. Напряжение поступает на выпрямительную диодную сборку типа КЦ407, благодаря которой устройство может подключаться в линию без соблюдения полярности. Высокочастотная часть схемы запитывается от параметрического стабилизатора, собранного на резисторе R3, стабилитроне VD3 типа КС191 и конденсаторе С7. Стабилизатор ограничивает излишек напряжения, поступающего с диодной сборки VD1.
Задающий генератор выполнен на транзисторе VT1 типа КТ315.
Работа такого генератора подробно была описана в разделе 2.2. Частотная модуляция осуществляется путем изменения емкости варикапа VD2 типа КВ109А. Модулирующее напряжение поступает из линии через последовательно включенные резистор R2 и конденсатор С1.
Первый ограничивает уровень низкочастотного сигнала, второй исключает проникновение постоянного напряжения линии в цепь модулятора. Частотно-модулированный сигнал с катушки связи L2 поступает в антенну, в качестве которой используется отрезок монтажного провода длиной, равной четверти длины волны, на которой работает передатчик.
Транзистор VT1 можно заменить на КТ3102, КТ368. Диодную сборку VD1 можно заменить на четыре диода КД102 или КД103. Стабилитрон VD3 можно использовать любой с напряжением стабилизации 6,8-10 В. Конденсатор С7 должен быть рассчитан на рабочее напряжение, большее напряжения стабилизации VD3. Катушка L1 намотана на корпусе подстроечного конденсатора С5 и содержит 7 витков провода ПЭВ 0,31 мм. Катушка L2 намотана поверх катушки L1 тем же проводом — 2 витка.
При настройке конденсаторы СЗ и С5 подстраивают так, чтобы в нужном диапазоне (65-108 МГц) передавался сигнал максимально возможной мощности. Дальность действия собранного радиоретранслятора в зависимости от условий приема составляет 30—150 к.
Телефонный радиоретранслятор с ЧМ на одном транзисторе
Нижеприведенная схема имеет много общего со схемой, представленной на рис. 2.29. Основное отличие состоит в том, что частотная модуляция осуществляется не варикапом, а путем изменения параметров транзистора в зависимости от протекающего тока. Радиоретранслятор работает в диапазоне частот 65-108 МГц и обеспечивает дальность передачи до 200 м. Принципиальная схема передатчика пред ставлена на рис. 2.30.

Рис. 2.30. Телефонный радио ретранслятор с ЧМ на одном транзисторе
Задающий генератор выполнен на транзисторе VT1 типа КТ315.
Частота генератора определяется параметрами колебательного контура — индуктивностью катушки L1 и емкостью конденсатора С3. Конденсатор C4 обеспечивает оптимальные условия возбуждения генератора. Дроссели Др1 и Др2 разделяют ВЧ и НЧ составляющие сигнала. С коллектора транзистора VT1 сигнал через конденсатор С2 поступает в антенну. В качестве антенны используется отрезок монтажного провода.
В качестве антенны можно использовать и саму линию связи (рис. 2.31).

Рис. 2.31. Схема подключения к линии связи
Для этого ВЧ сигнал с коллектора транзистора VT1 через конденсаторы С7 и С8 поступает в точки А и В схемы, соответственно. Конденсатор С2 при этом из схемы исключается. Вместо VD1 можно использовать четыре диода типа КД102, КД510, КД522 и др.
Транзистор КТ315 можно заменить на КТЗ102, КТ368 и другие высокочастотные.
Катушка L1 намотана на корпусе конденсатора СЗ и содержит 4 витка провода ПЭВ 0,5 мм. Дроссели любые с индуктивностью 50-100 мкГн. Настройка аналогична настройке схемы на рис. 2.29.
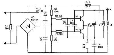
Телефонный радиоретранслятор большой мощности с ЧМ
Передатчик, собранный по схеме, приведенной на рис. 2.32, обеспечивает большую дальность действия — до 300 м. Работает он в диапазоне 65-108 МГц с частотной модуляцией.

Рис. 2.32. Телефонный радиоретранслятор большой мощности
Автогенератор собран по обычной двухтактной схеме на транзисторах VT1 н VT2 типа КТ315. Частотная модуляция происходит за счет изменения напряжения в линии и, как следствие, изменения напряжения на базах транзисторов VT1 и VT2. Частота задается параметрами контура L1, С5. При изменении емкости конденсатора С5 в пределах от 8 до 30 пФ диапазон возможного изменения частоты генератора составляет от 65 до 108 МГц, при постоянной индуктивности катушки L1. Дроссель Др1 — любой индуктивности в диапазоне от 50 до 100 мкГн. Катушка L1 наматывается на корпусе подстроечного конденсатора С5 и содержит 4 витка провода ПЭВ 0,5 мм с отводом от середины. Катушка L2 намотана поверх L1 и имеет 2 витка того же провода. В качестве транзисторов VT1, VT2 можно использовать любые высокочастотные транзисторы. Стабилитрон VD2 — на напряжение 6-12 В. От него зависит мощность и диапазон девиации частоты передатчика.
Настройка производится при занятой телефонной линии путем подстройки контура L1, С5.